

绿荫、鸟语、虫鸣、花香,一步一景,步步生风。清晨,伴随着清脆悦耳的鸟鸣,市民们享受着“绿色”时光,或三两朋友散步遛弯、或独自慢跑、或利用健身器材锻炼……心情和周边的一切都随着向前的脚步变得美好起来。据悉,为进一步加强健康教育阵地建设,持续推进健康教育和健康促进工作,不断提升居民群众健康素养和健康生活技能,7月6日至7日,临沂市组织对建成区健康主题公园(健康步道)建设工作进行了专项督导。督导认为,我市14处健康主题公园(健康步道)较好的发挥了宣传引导的作用,为市民提供了绝佳运动健身场所,也成为居民群众休闲放松的首选地,游玩、锻炼、嬉闹的人群构成临沂最美的风景。
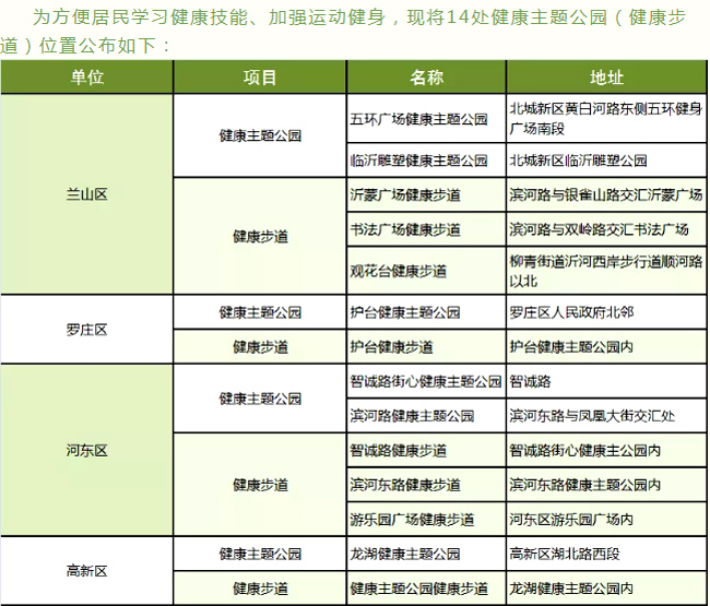
那么您知道这些健康主题公园(健康步道)在哪儿吗?为方便居民学习健康技能、加强运动健身,临沂市卫生健康委现将14处健康主题公园(健康步道)位置公布如下:

为倡导合理膳食、适量运动、戒烟限酒、心理平衡的健康理念,我市建成区共建设14处健康主题公园(健康步道),其中,主题公园分运动区、知识传播区和健康步道3个功能区。运动区设有篮球场、乒乓球活动区、全民身工程提供的10余种健身器材;知识区建设健康知识长廊,展示“健康66条”、四季养生知识展板、健康小百科等内容;健康步道设有起点、终点,有步数和里程记录,两旁设置有健康知识长廊。


这些健康主题公园的建成,让市民锻炼、休憩娱乐的好去处越来越多,既改善了民生,美化了环境,也增强了百姓的幸福感、获得感、安全感,提升了城市功能品位,使居民在休闲娱乐的同时获得了健康知识和健康技能,使健康元素融入日常生活,潜默化的改变一些不良生活习惯和行为,成为临沂市传递健康理念开展健康活动建设健康临沂的一面窗口。
(临报融媒记者 孔令华 通讯员 张珊)
