刚刚!
2020年兰山区义务教育阶段
学校幼儿园招生工作会议召开!
相关政策详情及学区划分来啦!
2020兰山城区
小学招生区划图
2020兰山城区
初中招生区划图
招生工作实施方案
2020年兰山区义务教育阶段
为进一步规范招生秩序,促进教育公平,根据《中华人民共和国义务教育法》《山东省义务教育条例》以及各级教育行政部门关于做好普通中小学、幼儿园招生入学工作的通知要求, 结合全区义务教育实际,特制定本方案。
一、基本原则
(一)坚持属地管理原则。根据《义务教育法》等法规的相关规定,按照“市区一体、以区为主、属地管理”的工作思路, 区政府负责研究制定义务教育招生政策,并统筹组织、指导协调义务教育招生相关工作;镇人民政府(街道办事处、经济开发区)落实属地管理主体责任,做好辖区内义务教育事业发展的整体规划和建设工作,组织和督促适龄儿童、少年规范有序入学,并采取措施防止适龄儿童、少年辍学。居民委员会和村民委员会协助当地政府做好工作,督促适龄儿童、少年依法依规入学。
(二)坚持免试就近入学原则。根据兰山区适龄学生人数、学校分布、学校规模、交通状况等因素,为每所义务教育学校划定服务片区范围,继续实行以单校划片为主,多校划片、弹性学区为辅的方式,保障符合条件的适龄儿童少年应入尽入, 实现就近入学或相对就近入学。
(三)坚持学区一体化管理原则。原则上每个镇(街道、经开区)划分为一个(或两个)学区,学区内各级公办中小学实行招生一体化管理。学区内每所学校有各自招生片区,学校招生时优先招收本校招生片区内常住人口子女,剩余学位向学区内(或其他学区)其他学校不能接收的常住人口生源开放, 并按批次录取。加强学区内入学户籍、住宅等信息数据库建设,为适时实施“学区户房”年限制度作准备(即小学 6 年、初中 3 年以内,招生学校只为片区内同一住宅的同一户口簿的适龄儿童少年提供学位)。
(四)坚持公正公平公开原则。今年全区义务教育阶段公办学校全部采取网上信息采集,报名就读小学、初中起始年级的适龄儿童、少年,其监护人需登录“2020 年兰山区义务教育阶段招生入学服务平台”予以注册入学报名信息。民办学校仍采用现场报名的办法。区教体局、镇人民政府(街道办事处、经济开发区)和各学校将及时通过媒体、网站、公告栏等多种形式, 向社会公布招生政策和招生信息,自觉接受社会监督,力求招生工作公正公平公开。
二、招生办法
小学招生工作
1. 兰山区常住居民子女入学
(1) 报名条件:①年满 6 周岁(2014年8月31日前出生),且尚未注册义务教育学籍。②身体健康,具备基本学习能力。③具有兰山区户籍的适龄儿童少年或父母(监护人)在学区内有自有住宅且实际居住。
(2) 所需材料:家庭户口簿、学区内房权证(或不动产权证书)、监护人身份证的原件与复印件。
(3) 工作流程:登陆兰山区人民政府官网→进入“2020 年兰山区义务教育阶段招生入学服务平台”→进入“小学招生入学服务平台”→进行网上注册→入学信息填报→申报学区内学校→比对审核报名信息、入户考察核实→统筹学位→法定监护人打印《适龄儿童信息登记表》→现场确认→录取新生→发放《新生入学通知书》。
(4) 办法说明:根据《义务教育法》“免试就近入学”规定,学校应根据学龄儿童户籍和家庭住址情况,按照“住、户一致” 优先的原则,分以下五个批次依次录取。同一批次遇有学位不足时,以适龄儿童户籍登记时间、自有住宅购买时间长短为依据,依次录取,录取满额为止。
①兰山区户籍的学龄儿童,户籍地址与自有住宅一致,均在学校片区内的;
②兰山区户籍的学龄儿童,户籍地址与自有住宅不一致, 但自有住宅在学校片区内的;
③兰山区户籍的学龄儿童,户籍地址与兰山城区自有住宅不一致,但户籍地址在学校片区的;
④兰山区户籍的学龄儿童,其祖父母或外祖父母的自有住宅在学校片区内的(祖孙需在同一户口簿上);
⑤非兰山区户籍的学龄儿童,但其监护人在学校片区内有自有住宅的。
条件中的自有住宅,指适龄儿童本人或监护人具有住宅房屋所有权证(或通过生效法律文书取得房屋所有权),且已实际交房入住的住宅(截止 2020 年 8 月 31 日)。产权人为共有的,产权份额不少于 50%。房产用途(性质)须为住宅,工业用房、商业用房(含公寓)、储藏室、车库等非住宅不能作为入学房产。政府拆迁还建的,提供政府征收部门盖章的《房屋征收补偿安置协议书》。具有兰山城区户籍,儿童本人或法定监护人在城区无自有住宅的,在户籍所在片区学校能容纳的情况下,可按照户籍迁入时间积分录取;如不能容纳,由学区招生管理办公室按照属地管理和相对就近入学原则,在学区内调剂到其他公办学校入学。
2. 外来务工经商人员随迁子女入学
(1) 报名条件:①年满 6 周岁(2014 年 8 月 31 日前出生),且尚未注册义务教育学籍。②身体健康,具备基本学习能力。③需同时具备以下条件:父母至少一方持有兰山公安部门核发的有效期内的居住证,且在之后一直按规定办理,原则上连续满一年以上;父母至少一方在兰山区务工或经商原则上满一年以上。
(2) 所需材料:①身份证明:原籍户口簿、父母身份证、父母至少一方持有兰山公安部门核发的有效期内的居住证的原件和复印件。②从业证明:在兰山区务工者,父母至少一方需有我区或市属用工单位(或个人)缴纳的社会保险,最近连续满一年(报名时提供社保卡信息或参保一方身份证号,由人社部门核对审查参保缴费信息);在兰山区经商者,父母至少一方需在我区税务部门进行纳税申请(报名时提供父母一方纳税人的身份证号和识别号,由税务部门核对审查纳税信息)。居住证、社保缴纳或纳税申报等信息需在2020 年 7 月 21 日前完成办理并填报,否则,平台读取不到相关信息而无法积分。
(3) 工作流程:登陆兰山区人民政府官网→进入“2020 年兰山区义务教育阶段招生入学服务平台”→进入“小学招生入学服务平台”→进行网上注册→入学信息填报→学校审核、录取常住人口子女后,统筹有空余学位的学校,并于平台公示→符合条件的随迁子女一次申报有空余学位的学校→比对审查报名信息,积分排序并按空余学位情况依次录取,录取满额的关闭入学报名端口→统筹学位→未被录取的二次申报有空余学位的学校→积分依次录取随迁子女→法定监护人打印《适龄儿童信息登记表》→现场确认→录取新生→发放《新生入学通知书》。
(4) 积分办法:①在兰山区务工人员,以有效期内居住证连续持有月数与社保连续缴纳月数之和积分;在兰山区经商者, 以有效期内居住证连续持有月数与纳税申报(包括零申报,下同)月数之和积分。②按月计分,每月积 1 分,计算有效期内的居住证连续持有时间、社会保险的连续缴纳时间或纳税申报的时间。
初中招生工作
1. 兰山常住居民子女入学
(1) 兰山城区初中学校实行划片招生。招生学校依据学生户籍和房产信息,按照“住、户一致”优先原则,分五个批次依次录取,具体条件和办法参照小学入学部分第一部分第(4)条执行。同等情况遇有学位不足时,以学生户籍登记时间、自有住宅购买时间长短为依据,依次录取,录取满额为止。其工作流程与小学招生工作中“兰山区常住居民子女入学”的工作流程相同。
(2) 农村小学毕业生对口直升本镇初中。九年一贯制学校六年级毕业生原则上直升本校初中,可不参与划片。条件成熟的学区,实行对口直升。农村小学、九年一贯制学校以及有兰山区户籍的区外小学六年级毕业生,因监护人新购自有住宅需要调整学区的,按规定时间登陆“初中招生入学服务平台”进行报名。
2. 兰山城区小学毕业的外来务工经商人员随迁子女入学
(1) 工作流程:与小学外来务工经商人员随迁子女入学工作流程相同。
(2) 积分办法:与小学外来务工经商人员随迁子女入学积分办法相同。
3. 非兰山区小学毕业的随迁子女入学
(1) 报名条件:所需条件同小学入学第二部分要求。
(2) 工作流程:城区初中学校在招收符合条件的城区小学毕业生后,录取满额的关闭入学报名端口;有空余学位的根据报名学生积分情况依次录取,录取满额后关闭入学报名端口。
(三)民办学校招生入学工作。义务教育阶段民办学校可以面向全市招生,招生简章须向区教体局申报备案,经区教体局审核后向社会公布。招生工作须与公办学校同步进行,严禁学校提前组织招生、超计划招生、擅自招生。报名人数超过招生人数的民办学校,由区教体局统一组织,采用随机派位的方式招生。严禁民办学校掐尖招生。民办学校招生工作结束后, 及时将新生录取信息上报区教体局。
(四)困难学生入学工作。按照市局要求,深入推进教育扶贫工程,协同扶贫部门,加强助学政策宣传,精准分类施策, 做好建档立卡贫困家庭学生入学保障,不让一名儿童少年因贫失学,确保完成义务教育。
(五)农村留守儿童入学保障工作。要巩固农村留守儿童专项保护行动活动成果,全面建立农村留守儿童档案并在学籍系统进行标注,准确掌握在校留守儿童信息,认真做好留守儿童入学保障工作,防止学生辍学。
(六)特殊群体入学工作。落实上级“零拒绝”“全覆盖”要求, 积极推进融合教育,针对残疾儿童少年的类别和程度,按照“一人一案”的安置原则,与义务教育招生入学工作统一部署和要求,依法保障能够接受普通教育的适龄残疾儿童少年就近就便随班就读。
(七)学前教育招生工作。各级各类幼儿园应坚持相对就近就便、免试入园的原则,积极创造条件接受适龄幼儿入园。机关、企事业单位、部队、社区、村集体等举办的幼儿园,除招收本单位工作人员的子女外,有条件的应向社会开放,优先招收附近居民适龄幼儿入园。民办幼儿园要在各镇街的统筹指导下,实施自主招生。
(八)落实各项教育优待政策工作。对烈士子女、符合条件的现役军人子女及其他各类优抚对象,按照有关规定落实教育优待政策。对符合条件的公安英烈、因公牺牲伤残公安民警子女,以及省卫生健康委备案认定的新冠肺炎疫情防控一线医务人员子女,其义务教育入学按照上级有关要求执行。对符合条件的引进高层次技能人才子女,依据相关政策安排入学。
(九)规范转学相关工作。依据《临沂市普通中小学学籍管理实施细则》(临教基字〔2018〕3 号)规定,申请转入的时间一般为每年寒假、暑假开学前两周。具体操作流程如下:学生家长向拟转入学校提出申请→学校对转入学生条件进行初步审核→转入学校集中向区教体局提交转入报告(内容包括学校各年级现有学生数、空余学位情况和拟转入学生名单后附学生家长提交的原始材料)→区教体局审核转入学生名单→学校通知家长办理转学等事宜。义务教育阶段在同学区内不准转学。毕业年级学生一般不准转学。所申请转入学校无空余学位的, 可到相对就近有空余学位的学校申请,或由街道中心小学在辖区内有空余的村居学校调剂转入;确因学位不足无法转入的, 可待教育资源增加后再提出转学申请。
三、组织保障
(一)加强组织领导。区政府成立义务教育阶段学校招生工作领导小组,统筹做好全区义务教育招生工作。领导小组下设办公室,办公室设在区教体局,负责全区义务教育招生工作的统筹、调度与协调工作。各镇街道(学区)要强化属地管理的责任意识,设立义务教育招生工作办公室,办公室设在镇街道中心小学,加强本辖区内招生工作的统筹调度。要完善应急预案,健全应急机制,及时发现并处理苗头性、倾向性问题, 确保招生工作公开公正、平稳有序。镇街道及教育、宣传、公安、人社、自然资源、住建、市场监管、税务、大数据及司法等部门,要建立联动机制,密切配合,分工负责,要严格户籍、房屋所有权、社保缴纳、纳税申报情况等入学信息的比对和审核。各义务教育学校要成立校长任组长的招生工作小组,明确分工,各负其责,依法规范片区内适龄儿童的招生入学工作。
(二)统筹资源配置。各镇街要强化政府保障责任,依据城乡人口流动、学龄人口变化趋势,加快学校规划建设,有效增加学位供给。今年起始年级招生及编班严格控制班额在 55 人以下,确保不产生新的大班额;有条件的学校可按照小学每班不超过 45 人、中学每班不超过 50 人编班。
(三)规范招生秩序。要严格落实教育部招生工作“十项严禁”纪律。严禁无计划、超计划组织招生,招生结束后,学校不得擅自招收已被其他学校录取的学生。严禁自行组织或与社会培训机构联合组织以选拔生源为目的的各类考试,或采用社会培训机构自行组织的各类考试结果。严禁提前组织招生,变相掐尖选生源。严禁公办学校与民办学校混合招生、混合编班。严禁以高额物质奖励、虚假宣传等不正当手段招揽生源。严禁任何学校收取或变相收取与入学挂钩的“捐资助学款”。严禁以各类竞赛证书、学校竞赛成绩或考级证明等作为招生依据,全面取消义务教育学校特长生招生。要继续坚持随机派位方式, 均衡编班、阳光分班并加强社会监督,严禁任何学校设立任何名义的重点班、快慢班。要按课程标准严格执行零起点教学要求,小学一年级设置过渡性活动课程,注重做好幼小衔接。严禁初中学校对学生进行中考成绩排名、宣传中考状元和升学率。严禁出现人籍分离、空挂学籍、学籍造假等现象,不得为违规跨区域招收的学生和违规转学学生办理学籍转接。严格排查并严厉查处社会培训机构以“国学班”“读经班”“私塾”等形式替代义务教育的非法办学行为。父母或者其他法定监护人无正当理由未送适龄儿童少年入学接受义务教育或造成辍学,情节严重或构成犯罪的,依法追究法律责任。
(四)实施阳光招生。要坚持公正、公平、公开的原则, 维护招生秩序,优化招生环境,积极推进阳光招生。各学校要严格执行招生计划和招生范围,遵守招生日程安排和工作纪律, 通过义务教育入学服务平台,采取信息比对、现场认定等方式, 严肃审核每一名学生的入学资格,“谁审核、谁签字、谁负责”, 坚决杜绝说情请托、打招呼,坚决杜绝关系生、条子生、借读生等招生乱象,保障教育公平。区里将建立监护人诚信承诺制度,对伪造、变造相关证件者,一律取消其公办学校录取资格, 并视情节报有关单位追究当事人的法律及行政责任。根据实际情况需要,遇有学区学位不足,需要跨学区分流调剂等特殊情况,由区中小学招生办公室统筹安排,任何学区、学校不得无故拒收。
(五)做好宣传引导。区教体局将印发《兰山区城区中小学入学须知》,并充分发挥网站、报纸和微信、微博等新媒体的作用,做好招生入学政策的宣传。对常住人口增加、学位供给紧张的学区情况发布预警提示,合理引导家长预期。各招生学校要切实提高认识,采取各种形式,做好今年招生政策的宣传工作,使之家喻户晓。对社会和家长普遍关心的问题,要认真解释,以取得各方面的理解支持。要加强学校发展与改革工作宣传,让社会和家长了解学校的办学特色、教育状况和办学成果,引导家长充分认识就近入学对于学生健康成长的价值和意义,避免盲目跟风择校。
(六)严肃招生纪律。区、镇(街道)招生工作领导小组办公室设立举报电话,畅通社会反映问题渠道并及时处理来电来信。区里将建立违规举报和申诉受理机制,严肃查处违规违纪行为。对违反招生纪律、弄虚作假、徇私舞弊造成不良影响的单位和学校,视情节轻重给予约谈、通报批评、追究相关人员责任等处理。对于违反规定的民办学校,将依照有关规定给予减少下一年度招生计划、停止招生直至吊销办学许可证等处罚。区教体局将对义务教育招生入学工作纳入日常督导管理, 适时对政策落实情况开展督导。
兰山区义务教育阶段中小学招生办公室设在兰山区教师进修学校(洗砚池街 9 号),于 2020 年 7 月 12 日开始组织开展招生工作。工作日咨询电话:8184032。
学区划分表
2020 年兰山区义务教育
阶段学校招生工作学区划分表
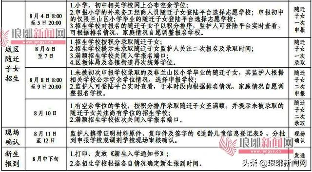
日程安排表
2020 年兰山区义务
教育阶段学校招生工作日程安排表
注:如遇特殊情况,具体时间调整另行通知;各镇(经开区)中小学招生工作参照此日程自主安排进行。
有关问题解读说明
2020年兰山区
义务教育阶段学校招生工作
有关问题解读说明
为方便学生及家长了解2020年兰山区义务教育阶段学校招生政策,现将工作中部分常见问题作如下解读说明。
1、2020年兰山区义务教育阶段学校招生入学工作的思路是什么?
答:近年来,兰山区义务教育学校招生入学改革稳步推进,取得了阶段性成果,对规范教育秩序、营造良好教育生态发挥了重要作用。为进一步巩固成果、深化改革,促进教育公平,2020年,兰山区认真贯彻落实相关法律法规和上级教育行政部门有关招生政策要求,按照“政策整体保持稳定、管理操作规范优化”的工作思路,严格工作程序,科学研制修订实施方案,经区招生工作领导小组研究通过,报经市教育局审核同意后公布实施,确保招生入学平稳有序,确保适龄儿童少年应入尽入。
2、2020年兰山区义务教育阶段学校招生入学工作遵循的原则是什么?
答:在继续坚持义务教育阶段学校免试就近入学、坚持公平公正公开原则的基础上,又重点突出了两个原则:一是进一步落实镇街道属地管理责任,要求在做好辖区内义务教育发展规划和建设相关工作的基础上,认真组织和督促辖区内适龄儿童、少年规范有序入学。二是建立学区一体化管理制度,每个镇街道原则上划分为一个或两个学区,学区内每所学校有各自招生片区。学校招生时优先招收本校招生片区内常住人口子女,剩余学位向学区内(或其他学区)其他学校不能接收的常住人口生源开放,并按批次录取。同时,加强学区内入学户籍、住宅等信息数据库建设,为适时实施“学区户房”年限制度作准备(即小学6年、初中3年以内,招生学校只为片区内同一住宅的同一户口簿的适龄儿童少年提供学位),目的是有效防止学区房炒作,遏制“以房择校”行为。
3、2020年兰山城区小学、初中起始年级招生报名方式有何变化?
答:今年全区义务教育阶段公办学校全部采取网上信息采集,报名就读小学、初中起始年级的适龄儿童、少年,其监护人需登录“2020年兰山区义务教育阶段招生入学服务平台”予以注册入学报名信息。民办学校仍采用现场报名的办法,根据有关规定自主制定招生方案和招生计划,具体招生事宜,家长可咨询相关学校。
4、2020年兰山城区义务教育阶段学校招生入学在工作方式上有哪些需要注意的地方?
答:一是今年城区义务教育阶段招生工作全程使用“服务平台”,并采取线上线下相结合的方式,小学和初中招生工作同步进行,更加公开、公正。二是整体上分“信息采集”、“招生录取”两个阶段组织实施。“信息采集”阶段主要面向家长采集报名入学的相关信息,城区常住人口和流动人口均需登陆平台注册登记,常住人口注册登记时可按学校招生片区直接报名志愿学校。
“招生录取”阶段又分两个步骤:即各招生学校先审核招收片区内常住人口子女;再根据空余学位情况,组织招收外来务工经商人员随迁子女。
随迁子女招生又分两次进行:一次申报时,家长通过“服务平台”上各招生学校公布的学位情况,选择志愿学校申报(初中一次申报仅限城区小学毕业的随迁子女),招生学校按随迁子女积分情况予以录取,录取满额的学校关闭报名端口;二次申报时,有空余学位的学校继续公示学位情况,一次申报未被录取的及非兰山区小学毕业生可登陆“服务平台”选择志愿学校申报,招生学校按随迁子女积分情况予以录取,录取满额的学校依次关闭报名端口。如城区中小学无法容纳的生源,可选择有空余学位的镇(街道)中小学或民办学校申报。
5、2020年城区义务教育学校招生片区有哪些变化?
答:今年兰山城区中小学招生片区继续实行单校划片为主,弹性学区、多校划片为辅的招生的方式,落实就近入学。同时,因北城二期建设、闲置资源改造及部分学校改扩建等工程交付使用,根据适龄学生人数、学校分布、所在社区、学校规模、交通状况等因素,按照规定程序,经区招生工作领导小组研究,报市教育局同意,对新增教育资源区域的相关学校招生片区予以调整优化。调整优化的原则,一是坚持就近入学或相对就近入学;二是不产生新的大班额,并有利于化解周边学校大班额;三是尽量方便家长,凡在原校招生片区内划出新校招生片区的,新校招生片区内的生源可自主选择申报原校或新校。具体见2020年兰山城区小学、初中招生区划图。
6、2020年兰山区在深化集团化办学方面又有哪些新的举措?
答:为进一步扩大优质资源的覆盖面,让更多的孩子享受优质教育,兰山区继续大力推进集团化办学。一是将原义堂中学东校区和如意小学合并为九年一贯制学校,划归区直管理,设立临沂九中西安路校区。二是将原焦庄小学划归临沂一小管理,作为临沂一小清河北路校区。三是将新建七里沟小学划归临沂二小管理,作为临沂二小七里沟校区。四是临沂长沙路小学、临沂温凉河路小学采取市区联合办学的方式,由区教体局委托朴园小学管理,分别挂牌为“临沂朴园小学长沙路校区”“临沂朴园小学温凉河路校区”。
7、申请入学的各项证件是教育部门审核吗?
答:自2017年开始,我区建立了义务教育招生联动机制。教育部门牵头,公安、人社、自然资源、住建、税务等部门密切配合,分工负责,严格户籍(居住证)、房屋所有权和社保缴纳、纳税申报等入学信息的审核。今年将进一步加强合作,对适龄儿童信息数据进行系统筛查、审核。需要现场认定的,学校将组织家访,予以考察核实。凡提供虚假证件的,将取消其公办学校录取资格。
8、今年小学招生的年龄有何要求?
答:小学一年级招生对象为年满6周岁,且尚未注册义务教育学籍的适龄儿童,即2014年8月31日(含)以前出生的儿童。2014年8月31日以后出生的儿童,由于山东省基础教育管理信息化平台限制,无法采集信息,不能注册建籍。所以任何学校不得接收未满6周岁的儿童入学。
9、适龄儿童户口不在父母户口本上,能否以父母房产在片区内学校申请入学?
答:适龄儿童户口不在父母户口本上,需提供父子(或母子)关系的法定证明(提供原始《出生医学证明》或亲子鉴定证明),方可以父母房产在片区内学校申请入学。
10、父母离异怎样认定适龄儿童入学?
答:父母离异后子女户籍在兰山区的,按本地户籍适龄儿童政策入学;父母离异后子女户籍在区外,父母一方户籍在兰山,需回兰山就读的,以法院判决子女抚养权为准。
11、以祖父母(或外祖父母)的房产申请入学的学龄儿童,对其户籍有何要求?
答:根据《2020年兰山区义务教育阶段学校幼儿园招生入学工作实施方案》规定,以祖父母(或外祖父母)的房产申请入学的学龄儿童,须为兰山区户籍,且与祖父母(或外祖父母)在同一户口簿上。
12、集体产权住宅所有人的子女入学如何审验?
答:兰山辖区内社区(单位)建设的集体产权住宅所有人的子女入学,可登陆“服务平台”,在相关界面登记注册入学信息。除由公安比对审核其户籍信息外,还需所在镇街道政府、招生学校及村居(单位)共同对集体产权住宅的产权和实际入住情况进行调查确认。情况属实且为所属村居户籍的,按常住人口子女序列依次录取。非所属村居户籍的,视申报学校学位情况录取;如因申报学校学位不足无法容纳,由学区招生办公室按就近或相对就近调剂入学。提供虚假信息的,取消其子女入学资格。
13、购买的房子属于商业用房,子女能否按其所属学区申请入学?
答: 兰山区入学条件中的自有住宅,指适龄儿童本人或监护人具有住宅房屋所有权证(或通过生效法律文书取得房屋所有权),且已实际交房入住的住宅(截止2020年8月31日)。房产用途(性质)须为住宅,工业用房、商业用房(含公寓)、储藏室、车库等非住宅不能作为入学房产。
14、兰山城区某片区的拆迁回迁户,孩子应如何入学?
答:如果回迁片区建设尚未完工,目前仍然在其他地方暂时居住,可以持户口本、回迁证明等材料到原居住地学校申请入学;也可以由兰山区中小学招生办公室协调安置到暂住地片区学校临时入学。如果已经回迁,应在实际居住地按学区入学。
15、适龄儿童监护人已在兰山城区购买房产,但还未交房入住,能否在学校片区内申请入学?
答:根据省、市义务教育学校招生入学的有关规定,“住、户一致”是划片招生的基本原则。因此,自有住宅且实际入住是划片招生入学的前提。如果该住宅还未交付使用,也未实际入住,则不属于片区学校招生的范畴。此类适龄儿童应在户籍所在地入学,待实际入住并办理户籍迁入后,可向片区学校提出申请,在该学校对应年级有空余学位的情况下,申请办理转学。
16、随迁子女报名兰山区小学、初中需要哪些条件?
答:随迁子女来我区中小学报名需同时符合以下条件:父母至少一方持有兰山公安部门核发的有效期内的居住证,且在之后一直按规定办理,原则上连续满一年以上(截至2020年8月31日,下同);父母至少一方在兰山区务工或经商原则上满一年以上。具体以公安、人社、税务等部门系统查询结果为准。兰山城区户籍居民不作为城区流动人员,其子女也不作为随迁人员子女安排入学。
17、外来务工人员未办理居住证,随迁子女可以申请入学吗?
答:居住证是合法居住的证件。根据教育部关于“健全以居住证为主要依据的随迁子女义务教育入学政策”的要求,我区在外来务工经商人员随迁子女入学条件中,父母双方中必须至少有一方材料齐全,才可以在我区申请入学。
18、兰山区农村户籍的适龄儿童,能否随进城务工或经商的父母就近入学?
答:如适龄儿童父母双方均在城里务工或经商,且长期居住,在原籍就学确有困难的,可参照外来务工人员随迁子女入学条件要求办理报名手续。
19、现役军人、华侨、援藏干部、烈士、公安英模、因公牺牲伤残警察、省卫生健康委备案认定的新冠肺炎疫情防控一线医务人员子女、港澳台同胞、在兰山区工作的外籍专家、政府引进的高层次人才,其子女如何安排就读?
答:依据国家、省、市、区相关文件,凡符合条件的,按规定享受教育优待政策,按照就近就便的原则安排就读。具体情况可以电话咨询或到招生办公室现场办理。
20、孩子在小学举办的幼儿园毕业,能否直升该小学一年级?
答:在各小学附设的幼儿园毕业的儿童,不能直接升入该小学一年级,应根据当年招生入学政策要求,在居住地所在片区学校申请入学。任何小学不得作出在本校附设幼儿园接受学前教育就能在本校就读小学等不符合规定的承诺。
21、在兰山城区购置住宅,如何申请转入片区服务学校?
答:依据《临沂市普通中小学学籍管理实施细则》临教基字〔2018〕3号规定,申请转入的时间一般为每年寒假、暑假开学前两周。具体操作流程如下:学生家长向拟转入学校提出申请→学校对转入学生条件进行初步审核→转入学校集中向区教体局提交转入报告(内容包括学校各年级现有学生数、空余学位情况和拟转入学生名单后附学生家长提交的原始材料)→区教体局审核最终转入学生名单→学校通知家长办理转学等事宜。义务教育阶段在本学区内不准转学。毕业年级学生一般不准转学。所申请转入学校无空余学位的,可到相对就近有空余学位的学校申请,或由街道中心小学在辖区内有空余的村居学校调剂转入;确因学位不足无法转入的,可待教育资源增加后再提出转学申请。
22、家长如何更详尽地了解今年义务教育阶段学校招生入学报名程序?
答:一是认真研读《2020年兰山区义务教育阶段学校幼儿园招生工作实施方案》及招生工作日程安排,根据政策规定准备并完善入学手续;二是兰山区义务教育阶段中小学招生办公室于2020年7月12日开始组织开展招生工作(咨询电话0539-8184032),届时可现场或电话咨询。三是7月上旬,区教体局将开放招生入学服务平台模拟系统,印发《兰山区城区中小学入学须知》,组织社区、学校、幼儿园开展招生政策宣传,指导家长模拟登陆平台注册登记入学信息。
以上解读说明,如有不清楚之处,请于7月12日后,向户籍所在辖区学校招生办公室咨询,也可拨打兰山区中小学招生办电话咨询。
兰山区中小学招生办公室
2020年7月11日
入学关系千家万户,
快快转给身边需要的朋友吧!
